活動報報
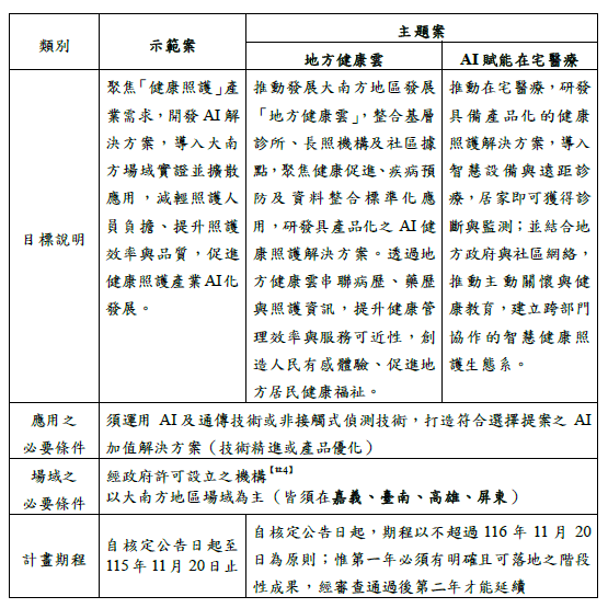
一、徵案目的
本計畫補助重點係協助資訊/電信服務業者、健康照護相關機構、大專校院等單位合作,配合大南方政策發展健康照護產業AI化,透過實證以導入符合產業需求的應用或服務。
二、補助類別

三、徵件時間及方式
(一)徵件期間
自114年12月3日公告起,至115年1月20日17時截止
(二)徵件方式
全程採線上申請(https://aihc.org.tw/),恕不受理紙本送件
四、聯繫窗口(若有任何問題,請聯繫專線):
(一)業者申請相關,請聯繫:
1.114年12月31日前請聯繫財團法人資訊工業策進會,電話:(02)2701-6880分機204(李小姐)、分機202(郭小姐)
2.114年12月31日後請聯繫數位發展部數位產業署,電話:(02)2380-8225(沙小姐)、(02)2380-8221(謝先生)
(二)大專校院申請相關,請聯繫:
1.114年12月31日前請聯繫財團法人金屬工業研究發展中心,電話:(07)351-3121分機2325(張經理)
2.114年12月31日後請聯繫國科會產學及園區業務處,電話:(02)2737-7280(吳副研究員)
五、詳細內容請下載申請須知
數位發展部數位產業署舉辦「2025 ITSPORT 體感玩家挑戰賽」於今(114)年11月7日至11月9日在華山1914文化創意產業園區開戰。活動以「智慧新戰場,玩家鬥一場」為主題,是一場數位科技結合運動與娛樂的全民盛會,歡迎全齡層玩家踴躍參與。壓軸總決賽將邀請東京奧運跆拳道銅牌得主羅嘉翎進行表演賽,展現科技與運動融合的虛實對戰震撼,活動最後一天11月9日下午也將於現場舉辦總決賽暨頒獎典禮。
本次挑戰賽計分組分為「未來童樂組」及「未來玩家組」,計次組分為「玩家計次組」及「樂活計次組」,民眾可自行選擇參賽組別。競賽項目結合多項國內外體感競技內容,包括「Virtual Taekwondo虛擬跆拳道」、「Eleven Table Tennis VR桌球」、「Slide Rift 疾速滑行」、「uGym Canoeing輕艇激流」、「S.Boccia數位地板滾球」、「Captain Gym特技衝浪手」及「uGym Trampoline科技跳床」等七大項目,歡迎親子、樂齡、青少年及身障族群跨界同場競技。
◆活動地點:華山1914文化創意產業園區中4B館 (臺北市中正區八德路一段1號)
◆活動時間:11月7日(五)至11月9日(日)
- 11月7日(五)13:00-21:00
- 11月8日(六)09:00-21:00
- 11月9日(日)09:00-16:00
【活動目的】
全球低軌衛星技術迅速崛起,衛星通訊與數據應用已成為推動數位轉型與永續發展的重要引擎。數位發展部數位產業署推動「2025衛星數位應用創新大賽」,10月16日起開放報名至12月5日止,廣邀全國大專院校、研究機構、新創團隊及企業踴躍組隊參賽,共同以創新思維探索衛星應用的無限可能。
【活動內容】
本次競賽以「衛星通訊」、「衛星定位」及「衛星遙測」三大技術領域為核心,鼓勵參賽團隊從智慧城市、海洋應用、無人載具、綠能監測、遠距醫療等實際需求出發,提出具前瞻性、創新性與可行性的應用構想。數產署表示,藉由競賽導入企業真實場域需求,將引導學研團隊提出可落地的原型與服務模式,促進衛星應用成果商品化,進一步推動衛星技術與數位產業融合發展,為我國通訊與新興應用產業奠定長遠基礎。
【本次活動資訊】
◆報名期間:2025年10月16日(四)至12月5日(五)
◆競賽官網:www.adi-satellite.org.tw
◆大專院校說明會:
- 第1場:10月31日(五)上午10點至11點半;國立臺北科技大學億光大樓835教室。
- 第2場:11月5日(三)下午2點至3點半;國立中央大學太空及遙測研究中心R2-116。
- 第3場:11月6日(四)上午10點半至12點;國立臺東大學理工學院SEC311室。
- 第4場:11月10日(一)下午4點至5點半;逢甲大學科航館B102。
【聯絡及詢問窗口】
衛星數位應用創新大賽 工作小組
黃小姐 02-2356-7698 #601;[email protected]
吳先生 02-2356-7698 #602;[email protected]
【活動目的】
為因應高齡化與少子化帶來的照護挑戰,數位發展部數位產業署推動「2025 DEMO DAY 產業媒合會」系列活動,委託金屬中心與資策會共同辦理。本年度聚焦醫療照護、健康管理、醫療管理等應用領域,透過遴選具創新潛力的 AI 資訊服務業者,展示應用成果與實證案例,並促進與照護機構、醫療單位的對接合作。
【10/28 場次Demo 廠商】
本次透過線上報名網頁公開徵選,經專業審查委員小組遴選通過之 8 家廠商名單如下,將於現場展示解決方案成果:
- 博鑫醫電股份有限公司
- 全能照護科技股份有限公司
- 神寶醫資股份有限公司
- 真醫健康企業有限公司
- 慧術科技股份有限公司
- 睿德輔具股份有限公司
- 龍骨王股份有限公司
- 晁禾事業股份有限公司
【本次活動資訊】
◆ 活動時間:2025 年 10 月 28 日(二)13:30–17:30
◆ 活動地點:C-Hub 成大創意基地(台南市東區大學路1號;光復校區規劃與設計學院)
自2016年起推動至今,民生公共物聯網已深耕地震、水資源、空氣品質以及防救災四大領域,成功建構跨部門感測網絡與資料整合服務平台。本署協助廠商運用民生公共物聯網資料於智慧城市、防災科技與綠色能源等領域,持續為公共治理與產業創新注入動能。
為展現推動成果並開拓新局,「2025 民生公共物聯網國際論壇」以「智慧資料,應用實踐」為主題,邀集國內外產業代表,分享交通、農業、防救災等多元領域應用,並共同探討物聯網數據應用的國際市場需求與與展望未來價值趨勢。
活動資訊:
📍時間:114/10/16 (四) 13:30-18:30
📍地點:集思交通部國際會議中心3F國際會議廳
📍地址:台北市中正區杭州南路一段24號3樓
免費報名:https://seminars.tca.org.tw/D15s02504.aspx
僅此一場!!產業、學界、國際專家齊聚,跨域交流一次到位,掌握科技趨勢
聯絡及詢問窗口:
台北市電腦公會 陳小姐([email protected],02-25774249#362)
📣來喔!台南朋友攏來逗熱鬧!
這次《數位逗鎮趣》來到平實公園,邀你用闖關的方式,輕鬆學習生活中重要的數位知識 💡
🌟 活動內容超豐富 🌟
📍 防詐:透過遊戲就能學會如何識破詐騙手法
📍 AI應用:拍張食物照,AI立刻幫你分析熱量與健康建議,超有趣!
📍 資安:趣味問答、拼圖挑戰,讓大小朋友都能邊玩邊學
📍 數位賦能:個資守護學會哪些資訊不能輕易給,守住你的隱私權
📍 遊戲分級:了解不同年齡該玩什麼,家長小孩都安心
🎤 舞台活動好精彩:
✔️ 有獎徵答,大小朋友都能參加
✔️ AI應用科普,分享AI在日常飲食健康管理應用案例
✔️ 科普小知識,識別釣魚郵件3種方法
|活動資訊|
地點:台南平實公園 環境藝廊
時間:114年10月10日(五)14:00–17:00
免費參加|闖關集點拿好禮|適合親子同遊
中秋連假第一天,【數位逗鎮趣】將來到新竹巨城購物中心。在新竹的朋友們,無論你是否已經在巨城,或是前往巨城的路上,都千萬不要錯過結合防詐、資安、AI應用、數位賦能等闖關活動及舞台講座,讓我們用趣味方式學習,把安全觀念放進生活裡。
|活動亮點|
🔸趣味知識闖關遊戲 ➜ 防詐快問快答宣導、資安拼圖、AI神隊友等
🔸主題舞台 ➜ 實用講座 + 知識互動問答
🔸集章兌換精美好禮 ➜ 完成任務就能帶走小禮物
📍活動資訊
地點:新竹・遠東巨城購物中心
時間:114年10月04日(六)14:00–17:00
免費參加|闖關集章拿好禮|適合親子同遊!
這個周末,一起跟著「數位逗鎮趣」前進宜蘭新月廣場的老樹廣場!
現場將透過闖關活動,把防詐教育、資安守護、集資平臺消費提醒、AI應用與網路學習等主題融入互動體驗,讓大家在生活中學習實用知識,提升日常的數位安全意識。
👉知識闖關活動 ➜ 快問快答、車手遊戲、AI菜單健康評估等
👉主題舞台 ➜ 實用講座 + 知識互動問答
👉集章兌換精美好禮 ➜ 完成任務就能帶走小禮物
📍活動資訊
地點:宜蘭・新月廣場-老樹廣場
時間:114年9月27日(六)14:00–17:00
免費參加|闖關集章拿好禮|適合親子共學!
【活動目的】
因應高齡化與少子化帶來的照護挑戰,數位發展部數位產業署推動「2025 DEMO DAY產業媒合會」系列活動,委託金屬中心與資策會共同辦理。本年度聚焦醫療照護、健康管理、醫療管理等應用領域,遴選具創新潛力的AI資訊服務業者,展示應用成果與實證案例,並促進與照護機構、醫療單位的對接合作。
【活動內容】
本次透過線上報名網頁公開徵選,經專業審查委員小組遴選通過者,將優先取得媒合會發表資格,於現場展示解決方案成果。
誠摯邀請具備發展健康照護AI解決方案等領域應用之相關業者踴躍報名!
【本次活動資訊】
◆活動時間:2025年9月26日(五)13:30–17:30
◆活動地點:南港展覽館1館 403會議室(台北市南港區經貿二路1號)
◆活動詳情與報名:點我前往報名(報名時間:即日起至8月22日18:00止)
◆活動補充說明:
本次活動展示廠商須提交「遴選簡報」一份(簡報範本可於此處下載: https://reurl.cc/Z4RLea )。展示廠商須提交之解決方案聚焦於下列領域,歡迎至活動網址了解詳情並報名:
1.健康照護(如長照、居家照護、機構管理)
2.醫療資訊系統(如 HIS、EMR、診療流程管理等)
3.AI 醫療應用(如輔助診斷、影像判讀、臨床決策支持等)
【聯絡及詢問窗口】
財團法人資訊工業策進會:郭小姐([email protected] ,02-27016880#208)
財團法人資訊工業策進會:曾小姐([email protected] ,02-27016880#206)
金屬工業研究發展中心:莊先生([email protected] ,07-6955298#271)
【活動目的】
因應高齡化與少子化帶來的照護挑戰,數位發展部數位產業署推動「2025 DEMO DAY產業媒合會」系列活動,委託金屬中心與資策會共同辦理。本年度聚焦醫療照護、健康管理、醫療管理等應用領域,透過遴選具創新潛力的AI資訊服務業者,展示應用成果與實證案例,並促進與照護機構、醫療單位的對接合作。
【8/27場次Demo廠商】
本次透過線上報名網頁公開徵選,經專業審查委員小組遴選通過之8家廠商名單如下,將於現場展示解決方案成果:
- 吉樂健康資訊科技股份有限公司
- 鳳凰互動股份有限公司
- 磊星科技有限公司
- 瑪帛科技股份有限公司
- 愛吠的狗娛樂股份有限公司
- 瑞愛生醫股份有限公司
- 利永環球科技股份有限公司
- 創意金點科技股份有限公司
【本次活動資訊】
◆活動時間:2025年8月27日(三)13:30–17:30
◆活動地點:集思台中新烏日會議中心(台中市烏日區高鐵東一路26號)
為營造友善優質的電商產業發展環境,數位發展部數位產業署(下稱數產署)舉辦「2025友善電商」甄選活動,期望透過友善電商的表揚,鼓勵電商企業提供更優質、安全、安心的購物環境,並藉由業者相互學習與交流,帶動產業正向發展。
【甄選資訊】
█ 受理期間:自公告日起至114年8月29日(五)下午17:00截止
█ 甄選對象:依中華民國法律設立登記成立之公司或完成營利事業登記之獨資、合夥事業或行號,且從事網際網路方式零售商品或經營網際網路平臺提供他人零售商品之服務者,並為數位發展部主管之電商業者。
█ 報名組別
○ 一般電商
○ 中小型電商
█ 報名方式:一律僅接受線上申請
█ 甄選方式:以書面及簡報進行審查
█ 聯絡窗口
聯絡單位:台北市電腦商業同業公會
連絡電話:(02) 2577-4249 #307 李小姐
Email:[email protected]
今年展會主軸為「Connecting Worlds, Visualizing Futures」,以臺灣為世界 AI 中心,打造亞太區指標 AI 科技應用展會;規劃四大垂直領域展區與四大 AI 科技展區,以及政府部會AI主題館(數產署未來 AI 館、數位經濟新創館、電子簽章實境館、 5G專網AI應用館等),以及新加坡、日本、波蘭等國際展商,為企業提供一站式 AI 軟硬體解決方案採購服務,加速百工百業 AI 應用落地。
WAVE 2025現已開放預先登錄,免費參觀,現在就立即登錄,與我們一起掌握未來 AI 浪潮!
█ 展覽日期:2025年7月31日(星期四)至8月2日(星期六)
█ 展覽時間:09:30~17:30
█ 展覽地點:台北世貿一館B區(台北市信義路五段5號)
█ 立即登錄:https://ai-wave.tw/exhibition/RegistrationInfo
█ 更多介紹:https://ai-wave.tw/
【活動緣起】
為強化資訊服務業AI技術能力,提升臺灣數位競爭力,數發部數位產業署提供算力支援,降低資服業者投入成本,協助AI模型訓練,及發展API串接應用,加速AI應用開發,幫助業者快速創新並推向市場。
【活動資訊】
一、全新「加值型提案」上線
為促進 AI 應用加速落地,114 年度第三梯次申請正式開放「加值型提案」類別。歡迎資服業者帶著與落地場域之合作備忘錄來提案。
二、模型與平台功能升級
本梯次亦擴大模型與平台功能支援,包含:
(一)開放 10 種以上開源模型 (如Llama-3.3, Phi 4 Reasoning, Gemma3),可供直接選用
(二)支援最大 70B 參數規模,無需自建即可進行大模型訓練與測試
(三) AI模型訓練提供容器化訓練與 No-code 操作環境,適合不同需求的使用者快速上手
三、國科會/國家高速網路與計算中心(國網中心)算力支援
114年下半年,本署與國科會/國網中心合作投入算力支援,提供更多穩定且高效能之 GPU 資源,協助更多業者踏出最關鍵的第一哩路。
時間:2025/8/8(五) 下午2:00 ~ 3:30 (1:30 開放登入)
形式:M+ Meet 線上說明會
線上會議室連結:https://supr.link/B9LbM
報名連結:https://supr.link/kEhby
諮詢專線:(02)2898-7447 分機 86539 、86542
客服信箱:[email protected]
註: L1=1000點;L2=2000點;L3=6000點
【活動目的】
因應高齡化與少子化帶來的照護挑戰,數位發展部數位產業署推動「2025 DEMO DAY產業媒合會」系列活動,委託金屬中心與資策會共同辦理。本年度聚焦醫療照護、健康管理、醫療管理等應用領域,遴選具創新潛力的AI資訊服務業者,展示應用成果與實證案例,並促進與照護機構、醫療單位的對接合作。
【活動內容】
本次透過線上報名網頁公開徵選,經專業審查委員小組遴選通過者,將優先取得媒合會發表資格,於現場展示解決方案成果。誠摯邀請具備發展健康照護AI解決方案等領域應用之相關業者踴躍報名!
【本次活動資訊】
◆活動時間:2025年8月27日(三)13:30–17:30
◆活動地點:集思台中新烏日會議中心(台中市烏日區高鐵東一路26號)
◆活動詳情與報名:點我前往報名(報名時間:即日起至7月20日18:00止)
◆活動補充說明:
本次活動展示廠商須提交「遴選簡報」一份(簡報範本可於此處下載:https://reurl.cc/Z4RLea)。
展示廠商須提交之解決方案聚焦於下列領域,歡迎至活動網址了解詳情並報名:
- 健康照護(如長照、居家照護、機構管理)
- 醫療資訊系統(如 HIS、EMR 等)
- AI 醫療應用(如影像判讀、臨床輔助等)
【聯絡及詢問窗口】
財團法人資訊工業策進會:郭小姐([email protected] ,02-27016880#208)
財團法人資訊工業策進會:曾小姐([email protected] ,02-27016880#206)
金屬工業研究發展中心:莊先生([email protected] ,07-6955298#271)
數發部數位產業署「UNEXT 數位創新人才增能培育計畫」正式啟動見習招募,計畫將提供✅進入創新企業✅參與實務見習的寶貴機會,培養在數位產業的實戰能力,為未來職涯打下堅實基礎。
UAreTheNextTalent-數位時代的你,就是下一位關鍵人才!
🎯想搶先探索職涯、了解數位產業實務操作?
🎯想知道自己適合哪一種職場環境與工作模式?
歡迎參加本計畫說明會、攜手共進「真實職場前哨站」
💡見習生申請資格
🔸學士:大四(含)以上及應屆畢業生
🔸碩士:在校生及應屆畢業生
*限具有效學籍之在校生與應屆畢業生(不含休學生、在職生、陸港澳生)。
📍北區說明會
114年5月28日09:45-13:00|台北 犇亞商務PCBC會議中心
📍南區說明會
114年5月29日09:45-13:00|高雄 亞灣新創園
✨報名連結:https://seminars.tca.org.tw/D19c00066.aspx
📍線上說明會
114年6月10日10:00-12:00
安排✅數位見習計畫✅履歷撰寫技巧工作坊,歡迎踴躍報名參加,打造「數」於你最特別的暑期見習體驗!
✨報名連結:https://seminars.tca.org.tw/D19c00074.aspx
📞計畫QA專線:02-25772011 #60、02-25772011 #25
#UNEXT計畫 #履歷工作坊 #職涯探索 #見習機會 #創新企業